
我们找寻的是那些剥离主题后本来就具备竞争优势的企业。换句话说,我们在前景较大的赛道上努力为大家臻选能具备竞争优势的企业,所谓主题,应是锦上添花而已。
据iFinD数据,当前涉及『储能』概念的A股上市公司共有696家。
经宏赫三步骤初选剩余【9】家。
1
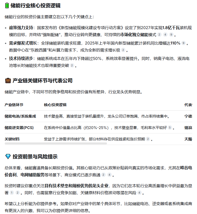
问AI-♟ 投资价值简析

↑以上由DeepSeek回答提供。AI时代,大家可以向各个大模型咨询更多相关此主题的阐释,以帮助自己形成投资决策。
2
『储能』涉及上市公司财务指标Top榜
提示:概念涉及只是涉及而已,有些公司只是营收的少部分与此概念相关,本筛选只是概览和研究公司的线索开端,具体公司价值几何还需要投资者继续甄别和深度研究。
据iFinD统计,当前市场涉及『储能』的公司为696家,A股696家,港股0家,AH重复上市0家。部分财务数据图如下:
Ⅰ、当前总市值TOP10

注:数据来源:同花顺iFinD,数据日期:251009,单位:亿元人民币。AH重复上市公司显示A股财务数据,总市值为实际加权总市值,下同。
市值三甲:宁德时代1.89万亿、比亚迪9719亿、长江电力6773亿。
Ⅱ、营业总收入和归母净利润TOP10
(可比性仅供思考)

营收三强:比亚迪、中国电建、物产中大
该主题公司营业收入中位数为28亿;平均值为145亿。

归母净利润三强:宁德时代、比亚迪、长江电力
该主题公司归母净利润中位数0.9亿;平均值6.0亿。
III、近一月日均成交金额

近一月日均成交金额前三:
阳光电源157亿、宁德时代150亿、先导智能119亿。
IV、盈利能力
毛利率Top10
[注]:毛利率取值为近四季度滚动值TTM。
该主题公司毛利率中位数为:20.3%。
净利润率ttm-Top10

[注]:净利率取值为近四季度滚动值TTM
该主题公司净利率中位数为:4.0%。
净资产收益率(ROE*)Top10

ROE*:A股为未来3年机构一致预期均值;港股为近四季滚动值(亏损企业剔除)
该主题公司ROE中位数为:4.4%。
V、研发费用及资本化率

[注]:取值为最新年报有披露值。
宏赫主题投资公司初选
3
宏赫“定量+定性”三步骤初选公司:
结合该主题板块商业模式特点及宏赫臻财『甄选上市公司的十分钟测试-2025版』一文中提到的定量+定性财务指标筛选考量方案综合筛选:
最终后胜出公司【9】家
……
……已是微店会员的投资者可点击下面阅读原文继续查看,未入会的投资者扫码查看宏赫会员介绍↓
公司基金研究+投资理财策划
识别二维码立即尊享!

※ 加入会员↑¥199, 尊享微店全部研究
]article_adlist-->👇点阅读原文继续查看本研究 ]article_adlist-->
海量资讯、精准解读,尽在新浪财经APP
配资炒股开户提示:文章来自网络,不代表本站观点。